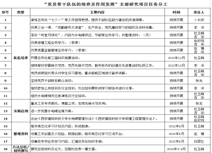
今年7月,总务处党支部申报的《党员骨干队伍的培养及作用发挥》党建工作方案顺利获准校机关党委“一支部一品牌”党建品牌创新研究重点项目立项。为做好项目研究,高质量完成预期任务,党支部精心策划,明确任务分工,设置课题小组,系统梳理做法,并于9月召开了项目研究启动工作。11月23日上午,总务处党支部在行政楼三楼会议室召开课题小组专题学习交流成果报告会,总务处负责修缮业务的党员同志及设计院、国资处党支部特邀专家参加了会议。

会上,总务处机关党小组负责人按照课题分工要求,结合前期电梯加建项目施工过程中总结的经验介绍了总务处在电梯加建项目全过程管理中的要点及2022年电梯加建施工安排;电梯加建项目现场各专业管理人员按照职责分工分别就设计、造价、工程变更等重点问题进行讨论并提出建议;随后,根据现场讨论得内容和意见,设计院、国资处负责人逐一讲解并给出专业指导意见。

张龙书记在总结讲话中提出,“一支部一品牌”创建为机关党委首次开展的创新性特色支部建设活动,总务处党支部要按照计划,积极推进,切实要做到党建和业务相互融合和推进。当下,电梯加建项目是我为师生办实事的典型实例,希望各部门、各位党员要提高站位,通力合作,全面、快速、安全、高质量推进项目实施,确保电梯尽快投入使用。同时,张书记要求修缮科继续加强电梯加建项目过程管理的各环节要点把控,确保工程安全、质量、规范,提升总务处工程管理团队的规范化、精细化、标准化管理水平。
图文来源:修缮科